为各位带来魔兽世界8.0牧师天赋改动,相信很多牧师玩家们都非常的想知道这次新版本天赋技能的一些改动情况了,下面我们就来看一看魔兽世界8.0牧师天赋技能改动汇总吧,希望对各位有所参考。

魔兽世界8.0牧师天赋技能改动汇总
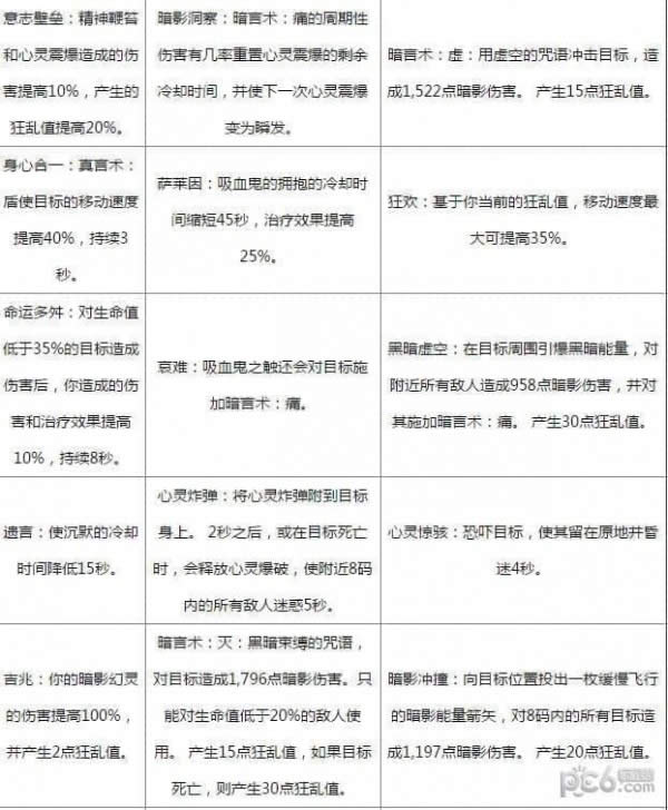
暗牧天赋


技能改动
伤害性技能
· 暗言术:痛:瞬发伤害性法术,造成少量伤害并且为目标施加持续性伤害效果(以下简称DoT),类型均为暗影伤害;
· 吸血鬼之触:DoT型法术,对目标造成暗影伤害,并会基于伤害量对你进行治疗;
· 心灵震爆:造成伤害并产生狂乱值;
· 精神灼烧:引导型法术,对目标及其周围敌人造成DoT型暗影伤害。完整引导期间击中每个目标会产生5点狂乱值;
· 精神鞭笞:引导型法术,对目标造成DoT型暗影伤害并产生少量狂乱值;
· 虚空爆发:对目标及其周围所有敌人造成大量伤害;
· 虚空箭:瞬发法术,对目标造成暗影伤害并产生狂乱值,且会延长附近暗言术:痛及吸血鬼之触的持续时间。
爆发技能
· 暗影魔:召唤一个守护者在小段时间内对目标造成伤害;
· 虚空形态:进入一个暗影形态,提高你造成的所有暗影类型伤害并且减少你收到的物理伤害。
防御向技能
· 消散:使你进入平静状态,你受到的所有伤害都被大幅减少,持续期间你的狂乱值不再流失并且虚空形态层数不再提高;
· 渐隐术:暂时清除所有威胁值,使得敌人对你进行攻击的可能性大幅降低;
· 真言术:盾:给目标套个盾;
· 沉默:打断目标施法并沉默其一小段时间;
· 暗影愈合:为目标恢复可观的生命值,但会留下一个DoT效果,伤害上限为法术造成治疗量的一半,和外来伤害共享伤害池;
· 吸血鬼的拥抱:将部分你造成的单体技能伤害转化为治疗量对你及其他盟友造成治疗,持续一小段时间。
功能性法术
· 精神控制:控制目标的精神,允许你控制其行为;
· 驱散魔法:移除一个敌方增益性法术效果(以下简称buff);
· 净化疾病:移除一个友方疾病效果;
· 群体驱散:移除一定范围内友方及敌方所有法术效果;
· 心灵尖啸:恐惧你周围的敌人,持续一小段时间;
· 束缚亡灵:长时间瘫痪一个亡灵类敌人;
· 漂浮术:使目标漂浮并减缓其下落速度;
· 心灵视界:通过目标的眼睛观察这个世界;
· 真言术:韧:提高目标10%耐力,如果该目标在你所在的小队或团队中则该效果会施加到全体队伍成员;
· 信仰飞跃:把目标直接拉到你的面前。
被动技能
· 暗影幻灵:暗言术:痛造成暴击时会产生一个缓慢飘向目标的幻灵,造成少量伤害;
· 虚空形态:施放虚空爆发后进入,自动进入虚空形态代替暗影形态,并进一步对你造成的暗影伤害进行提高,你可以使用虚空箭,持续期间会减少心灵震爆的冷却时间,并且每秒会获得一定急速加成。你的狂乱值会随着在该形态下持续时间的增加而加速下降,狂乱值为0时自动退出虚空形态。

8.0戒律牧天赋改动
15级:
惩罚:让你的苦修多一跳。施法时间不变。
命运多舛:当你对血量低于35%的目标治疗时,你的伤害跟治疗会提高20%,持续10s,不强化吸收量。
教派分歧:24秒冷却,0.5%法力消耗,造成150%法术强度的伤害,并且你对目标造成的伤害提高40%,持续9秒。暗影魔和摧心魔的伤害不受加成。
评价: 这一层的天赋各有所长,需要根据实际情况调整。命运多舛仍然是开荒的首选。而教派分歧和惩罚则基于75级的天赋搭配,而产生不同的治疗风格。教派分歧的伤害高于苦修,不要单纯为了易伤提前读。
30级:
身心合一:真言术盾跟信仰飞跃会让目标的移动速度增加40%,持续3秒。每6秒只能触发1次。
忍辱负重:当你对自己释放暗影愈合的时候.持续的dot变成hot.并且在hot持续时间内.你受到的伤害降低10%。Hot持续8秒。
天堂之羽:瞬发,在目标位置放置一根羽毛经过羽毛的玩家移动速度会提高40%。持续5秒。
评价:由于身心合一削弱,羽毛基本是默认天赋了。推荐一个羽毛宏:
天堂之羽
天堂之羽
45级:
护盾戒律:你的盾被破掉时,恢复0.5%的法力值。
摧心魔:召唤一个摧心魔攻击目标,持续 12秒,每次攻击能回复0.5%的最大法力值。替代暗影魔。1分钟cd。伤害大约是暗影魔的80%,但是cd短得多。
真言术:慰:对目标造成100%法术强度伤害,12秒冷却(受急速加成),恢复1%的法力值。
评价:护盾戒律是同层回蓝最高的天赋,但没有直接的治疗量收益。蔚造成的伤害相当可观,如果卡cd使用回蓝略微不如护盾戒律但是强于摧心魔。摧心魔现在的伤害很高,但是需要配合福音以及时间轴等来使用。
总的来说摧心魔和蔚的理论收益都比护盾戒律高。但是蔚需要大量gcd,而bfa中由于急速较低 耀的cd增加等因素gcd非常紧张。卡cd用蔚容易影响救赎铺设的节奏。而摧心魔比较吃时间轴,大多数情况需要配合福音。而护盾戒律不需要额外投入,比较灵活。
总的来说这一层需要根据实际情况来选择。
60级:
无变化,略。
75级:
诸罪加身:你的伤害提高最多12%,随着救赎数量增加而减少。0-1个救赎时为12%,2个10%,3个8%,之后多一个减1%,最少3%。不增加宠物造成的伤害。
幡然悔悟:当你的苦修造成直接治疗时,你的救赎目标受到16.8%SP治疗。苦修的每一跳都会触发,一共能触发3次,如果点了惩罚则是4次。幡然悔悟能受到阴暗面之力的加成。目前而言,可以认为在点了惩罚的前提下大约需要14目标伤害苦修才会强于治疗苦修。如果考虑特质等会略微变化。
暗影盟约:目标和目标附近的4个受伤目标造成189%法术强度直接治疗,6秒内留下我方治疗吸收盾,数值为有效治疗的一半。12秒冷却时间,2.8%法力消耗。
评价:考虑到盟约的副作用,仍然属于逗比天赋,不推荐。 冲榜可以考虑 而另外两个,诸罪加身搭配教派分歧,幡然悔悟搭配惩罚,对应的也就是苦修打怪和治疗两种风格,各有所长。需要根据实际情况选择。幡然悔悟在需要苦修等技能进行单点时会相对更好,而诸罪加身配合教派分歧的伤害高得多,应对周期性伤害更优。但是和精通类似,诸罪加身的价值需要用类似wow analyzer这样的工具准确衡量,相对来说诸罪加身更偏dps向。
90级:
净化邪恶:成30%法术强度伤害并在20秒内造成165%法术强度伤害,并使得苦修可以将其扩散,1.8%法力消耗。替代暗言术:痛。
神圣之星:穿行24码,造成40%SP伤害和56%SP的治疗。返回时造成第二次伤害/治疗。2%法力消耗,15s冷却。只有第一次伤害触发救赎,超过6人开始衰减,总治疗量仍然按照6人分配。
光晕:向外扩散30码造成110%SP的伤害和154%SP的治疗,2.7%法力消耗,1.5秒施法,40s冷却。只有第一次伤害触发救赎,超过6人开始衰减,总治疗量仍然按照6人分配。(递减规律有待进一步测试)
评价:神圣之星任何时候都不会考虑。长时间双目标或者一直存在add风险的情况下选择净化邪恶。其他时间都默认选择光晕。光晕现在是非常强力的aoe以及治疗小爆发技能,地位比leg高得多。
100级:
仁慈:有救赎的目标受到的伤害降低3%。
微光屏障:为40码内队友吸收280%SP伤害,持续10秒。代替真言术:障,4%法力消耗,3分钟冷却。
福音:60码内所有救赎的持续时间延长6秒,1.25分钟冷却。
技能变动
救赎 - 真言术:盾,暗影愈合与真言术:耀使目标获得救赎,持续15秒。你造成的伤害的60%将治疗有救赎的盟友。(耀给予60%持续时间的救赎)
戒律牧的核心机制,bfa中救赎为造成伤害的60%,享受精通加成,与其他属性无关,无法爆击。如果对有易伤或减伤的目标造成伤害,则实际救赎治疗取决于原始伤害,与易伤或者减伤比例无关。但是对伤害免疫的目标则不会有救赎治疗。另外值得注意的是bfa中饰品 种族特长(如光德的轨道炮)等不再能够造成治疗,带dps饰品不再有治疗收益。
精通:优雅 重做,对有救赎的目标造成的治疗与吸收效果提高X%。
机制上比leg的精通要好,对于大米来说是远远强于leg的精通的。值得注意的是如果对没有救赎的目标使用毒奶 盾等,毒奶 盾本身是没有精通加成的。此外bfa中饰品的治疗都不吃精通加成,目前戒律有40%的治疗光环,救赎和吸收效果都不享受治疗光环,本文之后的数据均为考虑到治疗光环之后的数值。
苦修 -9秒cd,120%SP神圣伤害或者 298.2%SP治疗,可移动施法,一共3跳,2秒引导时间,2%法力消耗。
最主要的伤害/治疗手段。是否治疗还是用来造成伤害取决于实际情况以及天赋选择,如果点幡然悔悟,通常使用治疗苦修,否则只在需要大量单体治疗时使用。聊天框输入/console cameraSmoothTrackingStyle 0,可以让引导苦修的时候不会转向。
真言术:盾 - 154%SP吸收量,持续15s,2.5%法力消耗。
主要的救赎施加手段,bfa中不再有cd。
真言术:耀- 对当前友方目标以及附近30码内4个友方造成87.5%SP治疗并施加9s的救赎,20秒充能时间,最多2层。2秒施法时间,6.5%法力消耗。
非常重要的施加救赎的手段,相对来说比盾更加高效(铺救赎而言)。一般而言应尽量规划好充能,不要浪费。除当前目标外,耀会优先选取没有救赎的目标,如果都满足条件则优先选择掉血多的。所以考虑近战 远程的分布能更好地提高效率。
全神贯注 - 接下来的 10秒内,真言术:盾的吸收量额外提高200%,1.5分钟冷却时间。有gcd。
相对来说全神贯注的价值提高了,可以当做一个小爆发用。开启后尽量选择救赎快要消失的目标,最大化精通加成。
暗影愈合 - 治疗252%SP,目标在接下来每秒受到12.6%SP的伤害,直到承受总伤害达到 126% SP为止或者离开战斗,1.5s施法时间,3%法力消耗。
俗称毒奶。一般来说毒奶的负面效果基本可以忽略。由于盾不享受40%的治疗光环而毒奶是可以享受的。因此毒奶的hpm仍然是高于盾的。预铺用盾,已经掉血的话则是毒奶更优。
暗言术:痛 - 立即造成20%SP暗影伤害,并在接下来的16秒内造成132%SP暗影伤害,1.8%法力消耗。
基本没有变化,主要的伤害手段之一。
阴暗面之力 - 施放暗言术:痛有几率使下一个苦修的效果提高50%
治疗伤害都能享受效果。为RPPM触发,每分钟约触发一次。
暗影魔 - 召唤一个暗影魔攻击目标,持续 15秒。
相对来说暗影魔的伤害提高了不少,在有大量救赎存在的前提下可以当做一个强力抬血技能来使用。比如在使用福音的情况下,有十几个救赎的暗影魔能带来的治疗是媲美宁静 奶潮等同类技能的。
惩击 - 75%SP神圣伤害,吸收接下来的 65%SP点敌对伤害,0.5%法力消耗。
在苦修cd时作为补充伤害手段使用。惩击现在的问题是伤害太低,导致很多情况需要抬血时,用一个gcd时间读惩击不如用别的技能。但是惩击的hpm仍然是非常高的。
痛苦压制 - 减少目标受到的40%伤害,持续8s,冷却时间为3分钟。
真言术:障 - 无变化
绝望祷言 - 使最大生命值提高25%,持续10秒。同时立即为你恢复同样数量的生命值。
瞬发,1.5分钟冷却
新增的个人减伤,不过依旧还是偏脆。直接治疗不受到精通加成。
真言术:韧 - 为目标注入活力,使其耐力提高10%,持续1小时。如果目标在你的小队或团队中,则全体小队或团队成员都会获得此效果。4%基础法力值
因为这个技能,戒律的大米地位可以说相对提高不少。
群体驱散 - 改为45s cd
神圣新星 - 20.5%SP神圣伤害与14%SP治疗12码范围盟友,1.6%法力消耗。
目前神圣新星没有治疗递减,只有一次伤害能产生救赎,但是由于数值太低,只能在大秘境时作为单纯的aoe技能使用。

8.0神圣牧天赋
15
启迪:你的法力回复速度提高10%。
光明尾迹:当你施放快速治疗时,40%的治疗量将复制到上一个你的快速治疗目标身上。
持久恢复:你的单体治疗法术会刷新你施放在目标身上的恢复的持续时间。
30
天使之慈:你受到的伤害可降低绝望祷言的冷却时间,根据受到的伤害量决定。
祈告:你对自己施放恢复时,将使你受到的所有伤害降低10%。
天堂之羽:瞬发,20秒充能。将一根羽毛放在目标位置,使第一个触碰羽毛的盟友的移动速度提高40%,持续5秒。同一时间只能放置3根羽毛。最多可使用3次。
45
宇宙涟漪:当圣言术:静或圣言术:灵的冷却时间结束后,你会放出一道圣光,为最多5个受伤的目标恢复[30%*法术强度]点生命。
守护天使:守护之魂在持续时间结束时,如果没有拯救死亡的目标,则剩余冷却时间将缩短至60~秒。
死后余生:救赎之魂的持续时间延长50%。
60
心灵之~声:心灵尖啸的冷却时间缩短30秒。
谴罚:圣言术:罚将使目标昏迷4秒且不会被伤害打断效果。
闪光力场:瞬发,2.5%基础法力值,45秒冷却。使一个友方目标四周爆发出圣光,击退附近的敌人,并使其移动速度降低70%,持续3秒。
75
圣光涌动:你的治疗法术和惩击有8%的几率使你的下一个快速治疗变为瞬发,且不消耗法力值。最多可以叠加2层。
联结治疗:1.5秒施法,2%基础法力值。为你,你的目标,以及20码范围内的另一个友方目标恢复[75%*法术强度]点生命值。使圣言术:静和圣言术:灵的剩余冷却时间缩短3秒。
治疗之环:瞬发,2.5%基础法力值,15秒冷却,为目标及其周围30码内4个受伤的盟友恢复[75%*法术强度]点生命值。
90
祈福:你的愈合祷言每次治疗时有30%几率在目标身上留下恢复效果。
神圣之星:瞬发,2%基础法力值,15秒冷却。投掷一颗神圣之星,向前推进24码,为其路径上的盟友恢复[40%*法术强度]点生命值,并对敌人造成[40%*法术强度]点神圣伤害。到达目的地后,神圣之星将返回你身边,再次治疗路径上的盟友并对敌人造成伤害。
光晕:1.5秒施法,2.7%基础法力值,40秒冷却。在你周围制造一个神圣能量之环,迅速扩散到半径30码的范围,为盟友恢复[110%*法术强度]点生命并对敌人造成[110%*法术强度]点神圣伤害。
100
纳鲁之光:当你施放对应的法术时,圣言术的剩余冷却时间额外缩短33%。
神圣化身:瞬发,2分钟冷却。进入纯粹的神圣形态,持续20秒,使圣言术的冷却时间缩短效果提高300%,消耗降低100%。
圣言术:赎:2秒施法,6%法力值,12分钟冷却。为40码内所有盟友恢复[150%*法术强度]点生命值,并对所有盟友施放恢复和2层愈合祷言。每当你施放圣言术:静或圣言术:灵时冷却时间缩短30秒。
神圣牧
精通:圣光回响:你的直接治疗法术将在6秒内额外产生{10+精通等级/57.6}%治疗量。
神圣牧师所有治疗法术里面只有恢复的持续治疗效果不能产生圣光回响,部分特质和饰品效果也可以产生圣光回响。
圣光回响除了造成治疗以外,也可以触发部分特质或与特质效果发生互动。
圣言术:灵:在目标位置释放一道奇迹之光,为目标周围10码范围内最多6名盟友回复[175%*法术强度]点生命值。施放治疗祷言会使冷却时间缩短6秒,恢复使冷却时间缩短2秒。
瞬发,5%基础法力值,1分钟冷却
圣言术:静:施展神迹,为一名盟友回复[500%*法术强度]点生命值。你施放的治疗术或者快速治疗可以使该技能的冷却时间缩短6秒。
瞬发,4%基础法力值,1分钟冷却
愈合祷言:为一名盟友施加结界,使其在下一次受到伤害时恢复[43.75%*法术强度]点生命值,触发之后会跳转到20码范围内的另一名盟友身上。最多可转移5次,每次转移后在目标身上持续30秒。
1.5秒施法,2%基础法力值,12秒冷却
快速治疗:快捷的法术,为一名盟友恢复[135%*法术强度]点生命值。
1.5秒施法,3%基础法力值
治疗术:高效的法术,为一名盟友恢复[160%*法术强度]点生命值。
2.5秒施法,1.9%基础法力值
恢复:让目标满怀对圣光的信仰,立即为其恢复[20%*法术强度]点生命值,并在此后的15秒内回复[100%*法术强度]点生命值。
瞬发,1.8%基础法力值
治疗祷言:强大的祷言,为目标及其周围40码内最近的4名盟友恢复[62.5%*法术强度]点生命值。
2秒施法,4.5%基础法力值
神圣赞美诗:在8秒内为40码范围内的所有小队或团队成员恢复[215%*法术强度]点生命值,并使其受到的治疗效果提高10%,持续8秒。不在团队中时,治疗量提高100%。
需引导,4.4%基础法力值,3分钟冷却
绝望祷言:使最大生命值提高25%,持续10秒。同时立即为你恢复同样数量的生命值。
瞬发,1.5分钟冷却
渐隐术:渐隐,移除你的所有威胁值,持续10秒。
瞬发,30秒冷却
专注意志:你受到近战攻击时会获得专注意志效果,使你受到的伤害降低15%,持续8秒,最多可以叠加2层。
被动
救赎之魂:在死亡之后变身成为救赎之魂,持续15秒。救赎之魂期间,你无法移动、攻击、被攻击或成为任何法术或效果的目标,治疗法术无需消耗法力。效果结束之后你会死亡。
被动
守护之魂:召唤一个守护之魂来看护友方目标。使目标受到的治疗效果提高60%,同时通过牺牲守护之魂防止目标死亡。这种牺牲将终止守护效果,但是会为目标回复40%的最大生命值,持续10秒。昏迷时仍可使用。在此效果影响下的目标若受到极高的伤害仍然会死亡。
瞬发,0.9%基础法力值,3分钟冷却
真言术:韧:为目标注入活力,使其耐力提高10%,持续1小时。如果目标在你的小队或团队中,则全体小队或团队成员都会获得此效果。
瞬发,4%基础法力值
希望象征:鼓舞周围40码内同小队或同团队的治疗者,每1秒为其回复所损失法力的2%,持续6秒。
需引导,5分钟冷却时间
信仰飞跃:拉拽一名小队或团队成员的灵魂,使其立即移动到你面前。
瞬发,2.6%基础法力值,1.5分钟冷却
神圣之火:神圣的烈焰吞噬敌人,对其造成[50%*法术强度]点神圣伤害,并在7秒内造成[57.75%*法术强度]点额外的神圣伤害。最多可叠加2次。
瞬发,1%基础法力值,10秒冷却
圣言术:罚:惩击目标,造成[112.5%*法术强度]点神圣伤害,并使其瘫痪4秒。施放惩击时冷却时间缩短4秒。
瞬发,2%基础法力值,1分钟冷却
惩击:惩击一名敌人,造成[75%*法术强度]点神圣伤害,并有20%几率重置神圣之火的冷却时间。
1.5秒施法
神圣新星:在你周围制造一次圣光爆炸,对12码范围内的所有敌人造成[20.5%*法术强度]点神圣伤害,并治疗盟友[10%*法术强度]点生命值。如果此技能击中任何目标,则有20%的几率重置神圣之火的冷却时间。
瞬发,1.6%基础法力值
纯净术:驱散目标身上的有害效果,移除所有魔法和疾病效果。
瞬发,1.3%基础法力值,8秒冷却
群体驱散:驱散半径15码范围内的魔法,从5个友方目标身上移除全部的有害法术,并从5个敌方目标身上移除1个有益法术。这种驱散法术非常强大,可以移除通常无法被驱散的法术。
1.5施法,8%基础法力值,45秒冷却
驱散魔法:驱散敌方目标身上的魔法,移除1个增益魔法效果。
瞬发,4%基础法力值
心灵尖啸:发出心灵尖啸,令8码范围内的5个敌人逃跑,使其迷惑8秒。对目标造成的任何伤害都可能解除该效果。
瞬发,3%基础法力值,1分钟冷却
束缚亡灵:束缚敌对亡灵单位,持续50秒,使其无法移动或行动。受到伤害会取消此效果。仅限一个目标。
1.5秒施法,4%基础法力值
精神控制:控制一个等级不高于你的等级+1的目标,持续30秒。对恶魔、机械或亡灵类生物无效。该效果与其他迷惑类效果共享递减效果。
1.8秒施法,0.5%基础法力值

牧师特质
戒律/神圣
圣光之柱 (Pillar of Light) - 惩击有额外5%的几率爆击,并造成额外的69点伤害。
戒律/暗影
折磨的折磨 (Torment of Torments) - 暗言术: 痛持续时间增加1.0秒,并立刻造成139点额外伤害。
神圣
命运的束缚 (Bindings of Fate) - 在盟友身上施放治疗术会使你恢复8%的生命值,治疗术回复额外208点生命值。
……